[Esquisse d'une généalogie de la famille Liautaud de Chastelonnette et de la famille Raynaud Augustin de Barbevieille (2]

tapuscrits


Auteur(s) :
Maria Raymond
Date :
2020
Description :
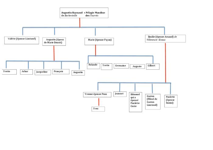
Esquisse d'une généalogie de la famille Augustin Raynaud de Barbevieille et son épouse Pélagie (née Mandine) des Tourrès. Leur fille Valérie a épousé Joseph Liautaud fils de Balthazar Liautaud de Chastelonnette.
Institution :
1732 Académie du Val d'Entraunes
Fonds :
Fonds Auda-Liautaud Michèle
Mots-clés :
généalogie
Cote :
06125-AN-01162
Rédacteur :
Goracci, Serge, 1732 Académie du Val d'Entraunes
URL :